...
Ir para o conteúdo.
|
Ir para a navegação
Ferramentas Pessoais
Navegação
Câmara Municipal de São Tomé
ESTADO DO PARANÁ
Acessar
Mapa do Site
Acessibilidade
Contato
Contraste
VLibras
Busca
Busca Avançada…
Página Inicial
Portal da Transparência
Ouvidoria / e-SIC
Perguntas Frequentes
Você está aqui:
Página Inicial
/
Banco de Imagens
/
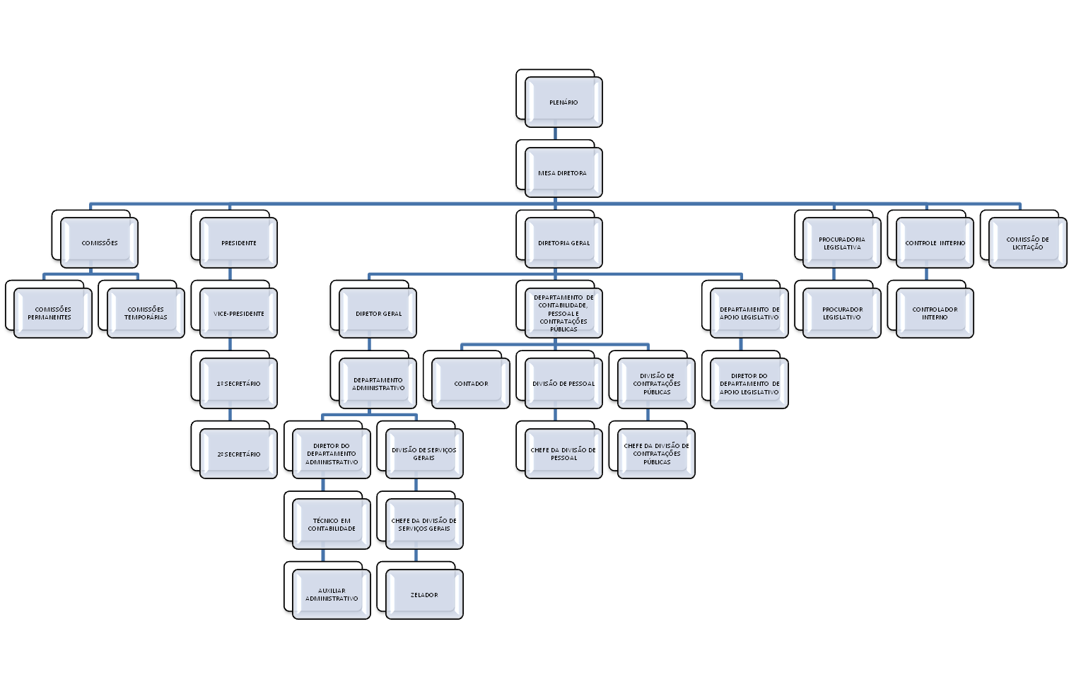
Organograma 2025
Info
Organograma 2025
por
sta
—
última modificação
15/01/2025 10h12
Organograma
Imagem no tamanho completo:
96 KB
|
Visão
Download